Você já ouviu falar em modelagem de processos? Provavelmente sim, não é?
Para aqueles que ainda estão conhecendo mais sobre o assunto, a modelagem de processos é a representação de um processo de uma empresa de forma que este processo possa ser analisado com clareza e, ao mesmo tempo, possa ser melhorado.
O também conhecido por Business Process Modeling (BPM) se enquadra para aqueles que desejam padronizar, otimizar ou intensificar seus processos, sejam eles dentro de negócios, setores, unidades ou afins.
Sabendo da importância dessa modelagem para sua empresa, separamos 4 ótimas ferramentas para modelagem de processos que você poderá testar.
1. Bizagi Modeler
Quando o assunto é modelagem de processos, o Bizagi é uma das ferramentas mais conhecidas da área.
Ela permite aplicações de processos orientadas por modelos, fáceis experimentações a partir de instrumentos visuais intuitivos e a reutilização de todos os objetivos de negócios.

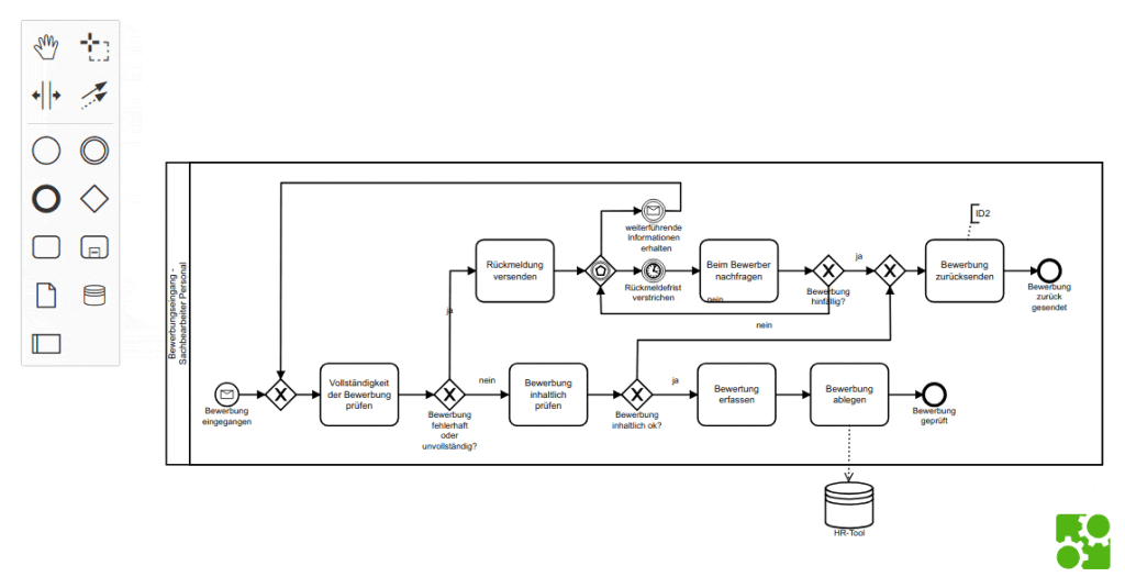
A ferramenta utiliza a notação BPMN (Business Process Model and Notation) que é um conjunto de regras e símbolos criados com o objetivo de estabelecer um padrão na modelagem de processos, deixando a comunicação entre os envolvidos ainda mais fácil.
Ela possibilita a criação de fluxogramas (como o mostrado acima), simuladores de processos e ainda inclui um verificador que valida tudo o que foi criado, para saber se está tudo de acordo.
Na própria descrição do produto Bizagi, são descritos 5 aspectos importantes sobre o dispositivo:
Analítico, pois a qualquer momento é possível gerar informações sobre qualquer processo ou tarefa desempenhado, fazendo ajustes ágeis e garantindo uma melhoria contínua.
A plataforma é simples, escalável, segura e confiável. O Bizagi permite adaptação a novos dispositivos e tecnologias, garantindo fácil adaptação.
A Integração e mobilidade da ferramenta garante inclusão com uma grande diversidade de sistemas e acessibilidade a diferentes dispositivos, graças ao seu lema “desenhe uma vez, execute em qualquer lugar”.
E por último, o seu padrão, impulsionando o BPM de forma efetiva.
Os fluxogramas criados ainda podem ser exportados em forma de imagens e documentos, para facilitar sua implementação.
Além disso, apesar do nome em inglês, o sistema possui tradução de boa parte de seus elementos e funcionalidades.
Ah, e a ferramenta para modelagem de processos é gratuita!
2. Heflo
“Definitivamente, a excelência virou questão de sobrevivência. Atrasos, trabalhos duplicados, perdas financeiras, falta de transparência, falta da agilidade, não serão mais aceitos. O mercado não tolerará mais ineficiências”.Heflo
E é com essa citação, retirada do próprio site da Heflo, que a ferramenta apresenta o uso da modelagem de processos como potencial para superar desafios.
A plataforma possui 12 anos de experiência em gerenciamento de processos de negócios, mais de 90 mil horas de trabalho no desenvolvimento de produtos e um milhão de linhas de códigos de todas as soluções BPM.
Mas calma! Apesar de tudo isso, ele é extremamente simples e eficaz quando o assunto é modelagem, estando entre as ferramentas mais completas na área de mapeamento de processos de negócios.
Ainda que de sua versão integral seja paga, o Heflo possibilita a criação de diagramas gratuitos, os quais podem ser salvos como imagem ou em PDF.

Da mesma forma que o Bizagi, o instrumento em questão utiliza o Business Process Model and Notation garantindo ótimo entendimento e produtividade em sua criação e explicação.
Um de seus principais pontos fortes é ser totalmente online, criando processos diretamente para sua nuvem ou locais de salvamento sem instalar nenhum programa adicional.
Suas funções e comandos podem ser encontradas todas em português, tendo seu acesso pelo navegador de seu computador.
3. BPMN.io
A ferramenta a seguir talvez seja uma das mais simples, leves e fáceis de se utilizar. O editor BPMN, similar ao Heflo, permite criar diagramas sem instalar nenhum programa.

O editor de modelagem de processos é 100% gratuito e funciona diretamente no navegador do seu computador.
Claro e direto para sair criando diferentes diagramas, possuindo, como dito pelo próprio nome, forte adesão à notação BMPN para diagramas de processos.
Por ser uma ferramenta extremamente simples, a mesma não possui recursos complementares.
Os recursos criados podem ser baixados diretamente para a máquina utilizada em formato padrão (.bpmn), podendo ser editado posteriormente, ou em formato de imagem.
Ótima opção para criações rápidas e diretas, não é? Para conhecer mais, basta acessar diretamente o site do BPMN.io.
4. ARIS Express
O ARIS Express é uma versão light da conhecida plataforma de análise de processos, o ARIS Plataform.
Assim como as já mencionadas, a ferramenta é gratuita, porém é disponibilizada para que os usuários experimentem a modelagem com a metodologia diferenciada.
Ou seja, o sistema é baseado no ARIS Method (Método de modelagem ARIS ou a forma de modelar usando ARIS) e em padrão da indústria.

Conslusão
E então, qual ferramenta você irá usar para modelar os processos da sua empresa?


![[Ebook] Planejamento e otimização de layout Banner de fundo laranja com um foguete decolando e as escritas "Faça as operações da sua empresa decolarem, clique e confira o nosso e-book!"](https://fluxoconsultoria.poli.ufrj.br/wp-content/uploads/2021/10/fluxo-banner.jpg)





Comments (0)